Fatty acid synthesis takes place in three stages- Initiation, Elongation, and Termination
Step-1- Initiation
a) Formation of Malonyl CoA
- The fatty acid synthesis starts with the carboxylation of acetyl-CoA to malonyl-CoA.
- This irreversible reaction is the committed step in fatty acid synthesis.
- The synthesis of malonyl-CoA is catalyzed by acetyl-CoA carboxylase, which contains a biotin prosthetic group.
- The carboxyl group of biotin is covalently attached to the € amino group of a lysine residue, as in pyruvate carboxylase and propionyl CoA carboxylase.
- As with these other enzymes, a carboxy biotin intermediate is formed at the expense of the hydrolysis of a molecule of ATP. The activated CO2 group in this intermediate is then transferred to acetyl-CoA to form malonyl-CoA Figure 2).

Figure 1- Conversion of Acetyl-CoA to Malonyl-CoA

Figure 2- Role of Biotin in carboxylation reactions
2) Elongation cycle in the fatty acid synthesis
- Elongation takes place in a cyclic manner, where four processes (Condensation, reduction, dehydration, and reduction) are repeated until a fatty acid with a required chain length is synthesized.
- Acyl Carrier Protein- The intermediates in fatty acid synthesis are linked to an acyl carrier protein. Specifically, they are linked to the sulfhydryl terminus of a phosphopantetheine group, which is, in turn, attached to a serine residue of the acyl carrier protein.
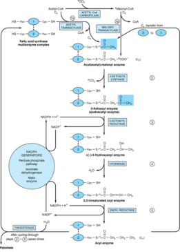
- Initially, a priming molecule of acetyl-CoA combines with a cysteine —SH group catalyzed by acetyl transacylase (Figure 3). Malonyl-CoA combines with the adjacent —SH on the 4′-phosphopantetheine of ACP of the other monomer, catalyzed by malonyl transacylase (reaction 1), to form acetyl (acyl)-malonyl enzyme.Fatty acids with an odd number of carbon atoms are synthesized, starting with propionyl ACP, which is formed from propionyl CoA by acetyl transacylase.

Figure 3 Positioning of Acyl and Malonyl groups on Fatty acid synthase complex
a) Condensation- The acetyl group attacks the methylene group of the malonyl residue, catalyzed by 3-ketoacyl synthase, forming a 3-ketoacyl enzyme (acetoacetyl enzyme) (reaction 2), freeing the cysteine-SH group (Figure 4).
- In the condensation reaction, a four-carbon unit is formed from a two-carbon unit and a three-carbon unit, and CO2 is released.

Figure 4- Condensation reaction and the formation of a two-carbon unit.
Why is the four-carbon unit not formed from 2 two-carbon units? In other words, why are the reactants acetyl ACP and malonyl ACP rather than two molecules of acetyl ACP?
- The answer is that the equilibrium for the synthesis of acetoacetyl ACP from two molecules of acetyl ACP is highly unfavorable. In contrast, the equilibrium is favorable if malonyl ACP is a reactant because its decarboxylation contributes to a substantial decrease in free energy.
- In effect, ATP drives the condensation reaction, though ATP does not directly participate in the condensation reaction. Rather, ATP is used to carboxylate acetyl-CoA to malonyl-CoA. The free energy, thus stored in malonyl CoA, is released in the decarboxylation accompanying the formation of acetoacetyl ACP.
- Although HCO3 – is required for fatty acid synthesis, its carbon atom does not appear in the product. Rather, all the carbon atoms of fatty acids containing an even number of carbon atoms are derived from acetyl-CoA.
- The acetoacetyl group is then delivered to three active sites in domain 2 of the opposite chain to reduce it to a butyryl unit.
b) Reduction- The next three steps in fatty acid synthesis reduce the keto group at C-3 to a methylene group.
- First, acetoacetyl ACP is reduced to d-3-hydroxybutyrate ACP. This reaction differs from the corresponding one in fatty acid degradation in two respects:
- The d rather than the l isomer is formed, and
- NADPH is the reducing agent, whereas NAD+ is the oxidizing agent in β oxidation.
- This difference exemplifies the general principle that NADPH is consumed in biosynthetic reactions, whereas NADH is generated in energy-yielding reactions.
c) Dehydration-d-3-hydroxybutyrate ACP is dehydrated to form trans-Δ2-enoyl ACP (α-β unsaturated acyl ACP)
d) Reduction
- The final step in the cycle reduces α-β unsaturated acyl-ACP to butyryl ACP.
- NADPH is again the reductant, whereas FAD is the oxidant in the corresponding reaction in β-oxidation.
- These last three reactions a reduction, dehydration, and a second reduction convert acetoacetyl ACP into butyryl ACP, which completes the first elongation cycle.
- This saturated C4 unit then migrates from the phosphopantetheine sulfur atom on ACP to the cysteine sulfur atom on the condensing enzyme.
- The synthase is now ready for another round of elongation.
The second round of Elongation
In the second round of fatty acid synthesis, butyryl ACP condenses with malonyl ACP to form a C6-β-ketoacyl ACP (Figure 5).
Figure 5- Details of Fatty acid synthesis
This reaction is like the one in the first round, in which acetyl ACP condenses with malonyl ACP to form a C4-β- ketoacyl ACP. Reduction, dehydration, and a second reduction convert the C6-β-ketoacyl ACP into a C6-acyl ACP, which is ready for the third round of elongation.
3) Termination of fatty acid synthesis
- The elongation cycles continue until C16-acyl ACP is formed.
- Five more rounds of condensation and reduction produce a palmitoyl (C16) chain on the condensing enzyme, which is hydrolyzed to palmitate by the thioesterase on domain 3 of the opposite chain.
- This intermediate is a good substrate for a thioesterase that hydrolyzes C16-acyl ACP to yield palmitate and ACP.
- The thioesterase acts as a ruler to determine fatty acid chain length. In the mammary gland, there is a separate thioesterase specific for acyl residues of C8, C10, or C12, which are subsequently found in milk lipids.
- The free palmitate must be activated to acyl-CoA before it can proceed via any other metabolic pathway.
- Its usual fate is esterification into acylglycerols, chain elongation or desaturation, or esterification to cholesteryl ester.
The equation for the overall synthesis of palmitate from acetyl-CoA and malonyl-CoA is as follows:

To be continued…



