Q.1- Discuss in brief about the isomerism in monosaccharides.
Answer- The sugar molecules having asymmetric carbon atoms exhibit isomerism.
Asymmetric carbon atom- It is the carbon atom that is attached to four different groups. All monosaccharides except- Dihydroxyacetone, have asymmetric carbon atoms. Based on the presence of asymmetric carbon atoms the following types of isomerism of monosaccharides are observed in the human system-
1) D and L isomerism- The designation of a sugar isomer as the D form or of its mirror image as the L form is determined by its spatial relationship to the parent compound of the carbohydrates, the three-carbon sugar glycerose (glyceraldehyde), and also called reference sugar. The L and D forms of this sugar are shown in Figure-1. The orientation of the —H and —OH groups around the carbon atom adjacent to the terminal primary alcohol carbon (carbon 5 in glucose) determines whether the sugar belongs to the D or L series. When the —OH group on this carbon is on the right (as seen in Figure-1), the sugar is the D isomer; when it is on the left, it is the L isomer.


Figure-1 showing D and L isomers of Glyceraldehyde
Glyceraldehyde has a single asymmetric carbon and, thus, there are two stereoisomers of this sugar. D-Glyceraldehyde and L-glyceraldehyde are enantiomers or mirror images of each other. Dihydroxyacetone lacks an asymmetric carbon atom thus it has no D and L isomers.
Most of the monosaccharides occurring in mammals are D sugars, and the enzymes responsible for their metabolism are specific for this configuration. Simple monosaccharides with four, five, six, and seven carbon atoms have multiple asymmetric carbons, they exist as diastereoisomers, isomers that do not mirror images of each other. In regard to these monosaccharides, the symbols D and L designate the absolute configuration of the asymmetric carbon farthest from the aldehyde or keto group.
D-Ribose, the carbohydrate component of RNA, is a five-carbon aldose. D-Glucose, D-mannose, and D -galactose are abundant six-carbon aldoses.
Some sugars naturally occur in the L form e.g. L-Arabinose and L- Fucose is found in glycoproteins, while L- Xylulose is produced during the metabolism of Glucose in Uronic acid pathway. It is subsequently converted to its D form.
2) Optical Isomerism- The presence of asymmetric carbon atoms also confers optical activity on the compound. When a beam of plane-polarized light is passed through a solution of an optical isomer, it rotates either to the right, dextrorotatory (+), or to the left, levorotatory (–). The direction of rotation of polarized light is independent of the stereochemistry of the sugar, so it may be designated D(–), D(+), L(–), or L(+). For example, the naturally occurring form of fructose is the D(–) isomer. In solution, glucose is dextrorotatory, and glucose solutions are sometimes known as dextrose.
Measurement of optical activity in chiral or asymmetric molecules using plane-polarized light is called Polarimetry. The measurement of optical activity is done by an instrument called Polarimeter.
3) Epimers- Isomers differing as a result of variations in the configuration of the —OH and —H on carbon atoms 2, 3, and 4 of glucose are known as epimers. Biologically, the most important epimers of glucose are mannose and galactose, formed by epimerization at carbons 2 and 4, respectively. Mannose and Galactose are not epimers of each other as they differ in configuration around 2 carbon atoms.
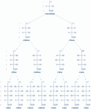
D- Xylulose is the C-3 epimer of D-Ribulose. See the figure-2 for the number of possible isomers of aldoses and ketoses.
4) Pyranose and furanose ring structures: The ring structures of monosaccharides are similar to the ring structures of either pyran (a six-membered ring) or furan (a five-membered ring). For glucose in solution, more than 99% is in the pyranose form.
5) Anomers- The ring structure of an aldose is a hemiacetal since it is formed by the combination of an aldehyde and an alcohol group. Similarly, the ring structure of a ketose is a hemiketal. The ring can open and reclose allowing the rotation to occur around the carbon bearing the reactive carbonyl group yielding two possible configurations- α and β of the hemiacetal and hemiketal. The carbon about which this rotation occurs is called Anomeric carbon and the two stereoisomers are called Anomers. Crystalline glucose is α-D-glucopyranose. The cyclic structure is retained in solution, but isomerism occurs about position 1, the carbonyl or anomeric carbon atom, to give a mixture of α-D-glucopyranose (38%) and β-D glucopyranose (62%). Less than 0.3% is represented by α and β- anomers of Glucofuranose.
6) Aldose-ketose isomerism: Fructose has the same molecular formula as glucose but differs in its structural formula, since there is a potential keto group in position 2, the anomeric carbon of fructose (Figures3), whereas there is a potential aldehyde group in position 1, the anomeric carbon of glucose.


Figure-2- showing the possible isomers of Aldose D sugars containing 3,4,5 and 6 carbon atoms. Each of them will have the L isomer also. Thus Glucose has 8+8 =16 isomers i.e. 8 D isomers and 8 L isomers. The number of possible isomers of any sugar is derived from the formula 2n, where n represents the number of asymmetric carbon atoms. Taking in to account the α and β anomers, there are 32 possible isomers of Glucose.


Figure- 3- Showing the possible isomers of ketose sugars (D) with 3, 4, 5 and 6 carbon atoms. The number of asymmetric carbon atoms is less in ketose sugars, thus there are fewer isomers as compared to aldose with the same number of carbon atoms. Dihydroxyacetone has no isomer while fructose has 3 asymmetric carbon atoms, so it has in total 8 isomers, 4 D and 4 L isomers, taking in to account the α and β anomers, there are 16 possible isomers of fructose.
Q.2- What is Mutarotation? Describe in context to Glucose.
Answer- Carbohydrates can change spontaneously between α and β configurations through intermediate open-chain formation, this leads to a process known as Mutarotation. There is a gradual change in the optical rotation of the solution. This can be explained as follows-


Figure-4- Showing mutarotation of Glucose
When D Glucose is crystallized at room temperature and a fresh solution is prepared, its specific rotation of polarized light is +112ο, but after 12-18 hours it changes to +52.5 ο
If the initial crystallization takes place at 98 ο and then solubilized, the specific rotation is found to be +19 ο, which also changes to +52.5 ο within a few hours. This change in rotation with time is called Mutarotation. At room temperature, the alpha form predominates and the specific rotation is+112ο, there is transient ring-opening and change in configuration. In the second condition when the crystallization takes place at 98 ο, the Beta form predominates and the specific rotation is+19 ο. Both undergo Mutarotation and at equilibrium, one-third molecules are α type and two-third are β variety to get the specific rotation of +52.5 ο.


Figure -5-showing graphical representation of Mutarotation.
Q.3- What are sugar acids? Give examples of such acids and state their biological importance.
Answer- Sugar acids are formed by the oxidation of –
1) Aldehyde group(C1) to form Aldonic acid,
or
2) Primary Alcoholic group (C5) in an aldohexose to form uronic acid
or
3) Both groups to form Saccharic acid.
Details of Reactions- (Figure-6)
1) Oxidation of Aldehyde group- Under mild conditions, in the presence of Hypobromous acid, the aldehyde group is oxidized to form Aldonic acid. Thus, Glucose is oxidized to Gluconic acid, Mannose to form Mannonic acid and Galactose to form Galactonic acid. Formation of Gluconic acid by the activity of Glucose oxidase is the basis for the Quantitative estimation of urinary and blood Glucose (See details below).
2) Oxidation of Primary Alcoholic acid- Under special conditions when the aldehyde group is protected, and the molecule is oxidized at the primary alcoholic group the product is a Uronic acid. Thus Glucose is oxidized to form Glucuronic acid, Galactose to form Galacturonic acid and Mannose is oxidized to Mannuronic acid. Glucuronic acid is used in the body for conjugation reactions to convert the toxic water-insoluble compounds into a nontoxic water-soluble form, which can be easily excreted in the urine. Glucuronic acid and its epimer Iduronic acid are used for the synthesis of heteropolysaccharides.
3) Oxidation of both Aldehyde and Primary Alcoholic group-Under strong acidic conditions (Nitric acid and heat) the first and the last carbons are simultaneously oxidized to form dicarboxylic acids, known as Saccharic acids. Glucose is thus oxidized to form Gluco Saccharic acid, Mannose to Mannaric acid and Galactose to Mucic Acid. The mucic acid forms insoluble crystals and is the basis for a test for the identification of Galactose.


Figure-6- showing the formation of sugar acids.




